1. Do not share user accounts! Any account that is shared by another person will be blocked and closed. This means: we will close not only the account that is shared, but also the main account of the user who uses another person's account. We have the ability to detect account sharing, so please do not try to cheat the system. This action will take place on 04/18/2023. Read all forum rules.
    Dismiss Notice
  2. For downloading SimTools plugins you need a Download Package. Get it with virtual coins that you receive for forum activity or Buy Download Package - We have a zero Spam tolerance so read our forum rules first.

    Buy Now a Download Plan!
  3. Do not try to cheat our system and do not post an unnecessary amount of useless posts only to earn credits here. We have a zero spam tolerance policy and this will cause a ban of your user account. Otherwise we wish you a pleasant stay here! Read the forum rules
  4. We have a few rules which you need to read and accept before posting anything here! Following these rules will keep the forum clean and your stay pleasant. Do not follow these rules can lead to permanent exclusion from this website: Read the forum rules.
    Are you a company? Read our company rules

X-Plane 11 6DOF motion platform

Discussion in 'DIY Motion Simulator Projects' started by SixDegreesOfFlight, Jul 10, 2017.

  1. noorbeast

    noorbeast VR Tassie Devil Staff Member Moderator Race Director

    Joined:
    Jul 13, 2014
    Messages:
    22,045
    Occupation:
    Innovative tech specialist for NGOs
    Location:
    Tasmania, Australia
    Balance:
    153,866Coins
    Ratings:
    +11,152 / 57 / -2
    My Motion Simulator:
    3DOF, DC motor, JRK
    Take out the space, it should be like this [A<Axis1a>][B<Axis2a>][C<Axis3a>]
    • Like Like x 2
    Last edited: Oct 3, 2017
  2. SeatTime

    SeatTime Well-Known Member

    Joined:
    Dec 27, 2013
    Messages:
    2,572
    Occupation:
    Retired
    Location:
    Brisbane Australia
    Balance:
    28,322Coins
    Ratings:
    +2,854 / 39 / -0
    My Motion Simulator:
    AC motor, Motion platform
    No spaces/coma allowed - should be like AB<Axis1b> (mine uses a 1280, but the 'Axis1b' part will be still the same. @noorbeast beat me too it - :).
    • Like Like x 3
  3. SixDegreesOfFlight

    SixDegreesOfFlight Well-Known Member

    Joined:
    Jul 7, 2017
    Messages:
    250
    Occupation:
    Secondary Teacher: Systems Engineering & Computing
    Location:
    Melbourne, Australia
    Balance:
    2,224Coins
    Ratings:
    +399 / 0 / -0
    My Motion Simulator:
    AC motor, Arduino, Motion platform, 4DOF
    @noorbeast@SeatTime
    Thank you! It's all working now. :thumbs The postman brought the two Arduino clones I ordered a few weeks ago and they were the same type as the <working> ones I already have. I put one in and...all six actuators are now operational. Still a lot more testing and tweaking to go :cheers

    Very happy :grin

    • Winner Winner x 3
    • Like Like x 2
  4. SixDegreesOfFlight

    SixDegreesOfFlight Well-Known Member

    Joined:
    Jul 7, 2017
    Messages:
    250
    Occupation:
    Secondary Teacher: Systems Engineering & Computing
    Location:
    Melbourne, Australia
    Balance:
    2,224Coins
    Ratings:
    +399 / 0 / -0
    My Motion Simulator:
    AC motor, Arduino, Motion platform, 4DOF
    I have been brave enough to increase the PWM to 90 and wow it's rockin :p I can't imagine what it will be like at 200 :eek:

    I got a few simple questions, for the gurus -
    I haven't managed to get LFS to send through driving forces yet. Is there a trick to that?
    Is there a way for the game to AI drive the car so I can watch how the rig performs?
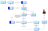
    I am still trying to understand how Simtools works overall from a systems perspective and have tried to diagram the flow. Is this right?
    Finally, I can set the PWM/limits/settings by SMC3 Utility - are these values stored in the Arduino, Sabertooth or somewhere else?

    Thank you in advance

    Attached Files:

    • Like Like x 1
  5. yobuddy

    yobuddy Well-Known Member Staff Member Moderator SimAxe Beta Tester SimTools Developer Gold Contributor

    Joined:
    Feb 9, 2007
    Messages:
    5,451
    Occupation:
    Computer Technician
    Location:
    Portland, Oregon - USA
    Balance:
    51,535Coins
    Ratings:
    +5,204 / 19 / -0
    Yes, Live for Speed allows you to play race replays and have the sim move.
    Take Care,
    yobuddy
    • Like Like x 2
  6. SeatTime

    SeatTime Well-Known Member

    Joined:
    Dec 27, 2013
    Messages:
    2,572
    Occupation:
    Retired
    Location:
    Brisbane Australia
    Balance:
    28,322Coins
    Ratings:
    +2,854 / 39 / -0
    My Motion Simulator:
    AC motor, Motion platform
    I use Assetto Corsa or Nolimit 2 for Testing. Have not driven LS for a long time. The SMC3 Utility changes the settings in the Arduino sketch. Simtools has no connection back to the Game software.
  7. SixDegreesOfFlight

    SixDegreesOfFlight Well-Known Member

    Joined:
    Jul 7, 2017
    Messages:
    250
    Occupation:
    Secondary Teacher: Systems Engineering & Computing
    Location:
    Melbourne, Australia
    Balance:
    2,224Coins
    Ratings:
    +399 / 0 / -0
    My Motion Simulator:
    AC motor, Arduino, Motion platform, 4DOF
    @SeatTime
    Thank you - it makes sense to store them in the Arduino firmware. I do have Assetto but it might be easier to use Nolimit 2 because it doesn't need a joystick. Would you mind having a look at my depiction of how the whole Simtools system works to see if my thinking is correct please? When I started out at the beginning of the build, I read everything I could find but couldn't find anything like this diagram to help with understanding how Simtools and SMC3 worked together. Thank you
  8. noorbeast

    noorbeast VR Tassie Devil Staff Member Moderator Race Director

    Joined:
    Jul 13, 2014
    Messages:
    22,045
    Occupation:
    Innovative tech specialist for NGOs
    Location:
    Tasmania, Australia
    Balance:
    153,866Coins
    Ratings:
    +11,152 / 57 / -2
    My Motion Simulator:
    3DOF, DC motor, JRK
    @SeatTime already covered this:
  9. SixDegreesOfFlight

    SixDegreesOfFlight Well-Known Member

    Joined:
    Jul 7, 2017
    Messages:
    250
    Occupation:
    Secondary Teacher: Systems Engineering & Computing
    Location:
    Melbourne, Australia
    Balance:
    2,224Coins
    Ratings:
    +399 / 0 / -0
    My Motion Simulator:
    AC motor, Arduino, Motion platform, 4DOF
    @noorbeast
    OK thank you. So does the patch send the telemetry directly to the SimTools GameEngine module where the user settings are applied and then sent out on UDP? I know you are saying that SimTools has no connection to the game but what role does the GameEngine play then?

    Sorry if these are annoying noob questions, its just that I haven't seen it explained in a way that noobs can understand :(
  10. noorbeast

    noorbeast VR Tassie Devil Staff Member Moderator Race Director

    Joined:
    Jul 13, 2014
    Messages:
    22,045
    Occupation:
    Innovative tech specialist for NGOs
    Location:
    Tasmania, Australia
    Balance:
    153,866Coins
    Ratings:
    +11,152 / 57 / -2
    My Motion Simulator:
    3DOF, DC motor, JRK
    Game Manager acts as a connector between the game and the SimTools Game Engine, it extracts and delivers forces and values from game to the SimTools GameEngine, along with other functionalities such as patching a game and storing profiles. The Game Engine is a connector and controller for the motor interface of your motion simulator. The Tuning Center lets you tweak Min/Max values to ensure that the motion you output to your simulator is as refined as it can be.
    • Informative Informative x 2
    • Like Like x 1
  11. SixDegreesOfFlight

    SixDegreesOfFlight Well-Known Member

    Joined:
    Jul 7, 2017
    Messages:
    250
    Occupation:
    Secondary Teacher: Systems Engineering & Computing
    Location:
    Melbourne, Australia
    Balance:
    2,224Coins
    Ratings:
    +399 / 0 / -0
    My Motion Simulator:
    AC motor, Arduino, Motion platform, 4DOF
    @noorbeast
    Perfect! Very clear thank you for a concise explanation :thumbs
    • Like Like x 1
  12. SixDegreesOfFlight

    SixDegreesOfFlight Well-Known Member

    Joined:
    Jul 7, 2017
    Messages:
    250
    Occupation:
    Secondary Teacher: Systems Engineering & Computing
    Location:
    Melbourne, Australia
    Balance:
    2,224Coins
    Ratings:
    +399 / 0 / -0
    My Motion Simulator:
    AC motor, Arduino, Motion platform, 4DOF
    This is probably not much interest to anyone, but when I was Output Testing with SimTools actuator pair 1&2 on Com port 5 would not budge. If I shut SimTools down and loaded SMC3 Utils they both worked fine o_O

    As I am starting to get the hang of how all this works I thought I would remove the 3rd axis from the interface string ... bit of a long shot.

    So from this: [A<Axis1a>][B<Axis2a>][C<Axis3a>]
    To this: [A<Axis1a>][B<Axis2a>]

    ...and it started working. Go figure :cool:

    Mind you the other two Arduinos were working fine with the 3rd axis.

    I have since changed Interface 2 & 3 as well so they are all the same.
    • Informative Informative x 1
  13. SixDegreesOfFlight

    SixDegreesOfFlight Well-Known Member

    Joined:
    Jul 7, 2017
    Messages:
    250
    Occupation:
    Secondary Teacher: Systems Engineering & Computing
    Location:
    Melbourne, Australia
    Balance:
    2,224Coins
    Ratings:
    +399 / 0 / -0
    My Motion Simulator:
    AC motor, Arduino, Motion platform, 4DOF
    Another step forward ... it's now working with X-Plane through SimTools :p
    It will need A LOT of tweaking...;)

    • Winner Winner x 3
  14. SixDegreesOfFlight

    SixDegreesOfFlight Well-Known Member

    Joined:
    Jul 7, 2017
    Messages:
    250
    Occupation:
    Secondary Teacher: Systems Engineering & Computing
    Location:
    Melbourne, Australia
    Balance:
    2,224Coins
    Ratings:
    +399 / 0 / -0
    My Motion Simulator:
    AC motor, Arduino, Motion platform, 4DOF
    The interface settings for all the actuators is shown in images 1,2,3

    I worked out which actuator corresponded with the axis in SimTools using the DOF3 Heave force. After setting axis 1 only to Heave and all the others to blank, I watched which actuator moved. I then reset axis 1 to blank and set axis 2 to Heave etc. In this way I was able to work out the numbering system shown in Image 4.

    Once I knew which actuator was which I could set the direction for roll, pitch etc. images 5&6

    Attached Files:

    • Like Like x 1
  15. SixDegreesOfFlight

    SixDegreesOfFlight Well-Known Member

    Joined:
    Jul 7, 2017
    Messages:
    250
    Occupation:
    Secondary Teacher: Systems Engineering & Computing
    Location:
    Melbourne, Australia
    Balance:
    2,224Coins
    Ratings:
    +399 / 0 / -0
    My Motion Simulator:
    AC motor, Arduino, Motion platform, 4DOF
    To get SimTools working with X-Plane @noorbeast kindly gave me a link :thumbs which had this in it:

    In the Data Output settings, last column "Network via UDP" click

    3 Speeds
    4 Mach, VVI, g-load
    16 Angular velocities
    17 Pitch, roll, & headings
    37 Engine RPM
    38 Propeller RPM

    Click Send network data output and enter IP Address 127.0.0.1 and Port 4123. I also reduced the UDP packet traffic to 10.6 packets/second. Edit: 10 packets / second doesn't sound enough seeing as the baud rate between the Arduino and the Sabertooth is 500k baud. I will play with this to see what effect (if any) increasing the traffic rate.

    Once I had put those settings in, I closed X-Plane. I removed the patch using SimTools Manager and applied it again. However, I had to disable SimTools Engine from starting with Windows because it would crash when X-Plane 11 started. So what I am doing now is starting SimTools Manager with Windows then starting the Engine manually once XP is running.

    Now comes the fun part .. PID tuning and tailoring it for XP hug:
    • Like Like x 3
    Last edited: Oct 7, 2017
  16. SixDegreesOfFlight

    SixDegreesOfFlight Well-Known Member

    Joined:
    Jul 7, 2017
    Messages:
    250
    Occupation:
    Secondary Teacher: Systems Engineering & Computing
    Location:
    Melbourne, Australia
    Balance:
    2,224Coins
    Ratings:
    +399 / 0 / -0
    My Motion Simulator:
    AC motor, Arduino, Motion platform, 4DOF
    Flight test #2 with PWM at 220 and reverse braking at 220. Kp at 200. It is still too sensitive and I tried for the first time to actually sit on the platform with the Vive and see how it feels - not very realistic. I also found that if I hit the panic switch and the motors are un-powered the whole platform will slowly sink to the bearings if I am sitting on it.

    Still lot of fun trying out the different settings. If someone has some advice on how to go about finding the PID sweet spot - I am all ears

    Edit: it probably isn't Kp or any of the PID settings - it most likely that SimTools 'power' settings are too high. I am going to try changing them next

    • Like Like x 2
    • Agree Agree x 1
    Last edited: Oct 7, 2017
  17. SeatTime

    SeatTime Well-Known Member

    Joined:
    Dec 27, 2013
    Messages:
    2,572
    Occupation:
    Retired
    Location:
    Brisbane Australia
    Balance:
    28,322Coins
    Ratings:
    +2,854 / 39 / -0
    My Motion Simulator:
    AC motor, Motion platform
    Agree - playing with the PID will not help your setup problem. It does not seem to be oscillating, or over/under driving.
    Last edited: Oct 7, 2017
  18. noorbeast

    noorbeast VR Tassie Devil Staff Member Moderator Race Director

    Joined:
    Jul 13, 2014
    Messages:
    22,045
    Occupation:
    Innovative tech specialist for NGOs
    Location:
    Tasmania, Australia
    Balance:
    153,866Coins
    Ratings:
    +11,152 / 57 / -2
    My Motion Simulator:
    3DOF, DC motor, JRK
    • Agree Agree x 1
    Last edited: Oct 7, 2017
  19. SixDegreesOfFlight

    SixDegreesOfFlight Well-Known Member

    Joined:
    Jul 7, 2017
    Messages:
    250
    Occupation:
    Secondary Teacher: Systems Engineering & Computing
    Location:
    Melbourne, Australia
    Balance:
    2,224Coins
    Ratings:
    +399 / 0 / -0
    My Motion Simulator:
    AC motor, Arduino, Motion platform, 4DOF
    @noorbeast
    You are spot on! I have opened the Tuning Center and could see the values coming through but had no idea what to do with them once I had captured them. Looks like more to learn - the link you sent was very helpful. I will need time to get my head around this new software.

    Before I start, can you explain what the best approach would be for getting the ballpark figure for SimTool Force % on each DOF? At the moment I have wrongly set them all to 90% but one statement in the link says "Total axis allocation should be around 100%" - does that mean, reading horizontally across for each axis should add up to 100%.

    It is a little over three months ago that I was only thinking about a motion platform :)
    • Like Like x 1
  20. noorbeast

    noorbeast VR Tassie Devil Staff Member Moderator Race Director

    Joined:
    Jul 13, 2014
    Messages:
    22,045
    Occupation:
    Innovative tech specialist for NGOs
    Location:
    Tasmania, Australia
    Balance:
    153,866Coins
    Ratings:
    +11,152 / 57 / -2
    My Motion Simulator:
    3DOF, DC motor, JRK
    Yes ideally reading horizontally across for each axis should add up to 100%.

    For flight sims filters also come into play, but first focus on the fundamentals, do each axis/force one at a time, including Tuning Center values, then turn them all on and tweak.
    • Informative Informative x 1