1. Do not share user accounts! Any account that is shared by another person will be blocked and closed. This means: we will close not only the account that is shared, but also the main account of the user who uses another person's account. We have the ability to detect account sharing, so please do not try to cheat the system. This action will take place on 04/18/2023. Read all forum rules.
    Dismiss Notice
  2. For downloading SimTools plugins you need a Download Package. Get it with virtual coins that you receive for forum activity or Buy Download Package - We have a zero Spam tolerance so read our forum rules first.

    Buy Now a Download Plan!
  3. Do not try to cheat our system and do not post an unnecessary amount of useless posts only to earn credits here. We have a zero spam tolerance policy and this will cause a ban of your user account. Otherwise we wish you a pleasant stay here! Read the forum rules
  4. We have a few rules which you need to read and accept before posting anything here! Following these rules will keep the forum clean and your stay pleasant. Do not follow these rules can lead to permanent exclusion from this website: Read the forum rules.
    Are you a company? Read our company rules

Tronic's AMC motor motion-controller with pwm/servo output

Discussion in 'SimTools compatible interfaces' started by tronicgr, Aug 30, 2007.

  1. tronicgr

    tronicgr

    Balance:
    Coins
    Ratings:
    +0 / 0 / -0
    Just a quick update on the development:

    The AMC board will be powered over the USB!!! There will be a extra power connector if you want to use power hungry devices like the LCD's backlight if you like. Also there will be a small step-up voltage circuit that will provide the +15V needed for the 0-11v signals to drive industrial equipment! All powered from USB!!!
  2. tronicgr

    tronicgr

    Balance:
    Coins
    Ratings:
    +0 / 0 / -0
    Probably you burnt the zener diodes as well... They are rated for 15v... for 24volt you need bigger zeners!
  3. tronicgr

    tronicgr

    Balance:
    Coins
    Ratings:
    +0 / 0 / -0
    Next to the trimmer there is a coil (looks like resistor but itsnt). Are you sure you placed there a 10uH coil part?? Cause from what you describe that seems the case!
  4. tronicgr

    tronicgr

    Balance:
    Coins
    Ratings:
    +0 / 0 / -0
    I can't put time frame for that. I'm still putting together all as fast I can to be ready within a month.
    Yes, two of them daisy-chained in master-slave makes more sense in terms of speed and quality of motor driving.
    And if nothing changed in Ian's software, it must still be compatible with AMC input format (in BIN), meaning you could still use his software as well!
  5. tetesim

    tetesim New Member

    Joined:
    Jan 7, 2009
    Messages:
    40
    Balance:
    0Coins
    Ratings:
    +0 / 0 / -0
    Hi thano

    I have experimented your controller with two wiper motor more powerful (120W)
    i have used two KSV 5035 of ANKARSRUM, but I have problems , I have used 12V instead 24V because your h-bridge don't work at 24V and I tried to set Kx and Ky for have stability but nothing to do!!!!Perhaps the wiper motor is much fast and the value (3-30) is much high ;
    I have mounted the old two wiper motors (60W)!
    Perhaps there 's need a new firmware to control the new motors or pehaps my structure is much assymetrical and unbalanced!

    regards Tetesim
  6. tmod2441

    tmod2441 New Member

    Joined:
    Jun 15, 2009
    Messages:
    26
    Occupation:
    Fabricator
    Location:
    Florida, USA
    Balance:
    455Coins
    Ratings:
    +0 / 0 / -0
    Thank you tonicgr for the suggestion. I took your advise and replaced the current choke with a new one but with no success. It still appears that nothing is happening. The numbers jump around so fast I can't make them out. Turning the trimmer or the pots has no effect as well. The site I got the chokes from did not post any specs other than they were 10uH. Here is the link http://www.allelectronics.com/make-a-st ... IL//1.html

    The only thing I have added since I had everything working before moving it all to a new box was power supply instead of a battery since the wife had concerns. Here is the specs:
    Technical Specifications:
    Manual Switch between 115V and 230V Input.
    + / - 10% adjustable output voltage.
    AC input: 100-120V; 200-240V.
    Output: 12V , 0 ~ 30A .
    Auto on/off cooling fan .
    High Efficiency, Low Temperature.
    High reliability .
    LED indicator for power on
    Built-in EMI Filter.
    Over Load and Short Circuit Protection.
    Over Voltage Protection .
    Auto-recovery after protection .
  7. tmod2441

    tmod2441 New Member

    Joined:
    Jun 15, 2009
    Messages:
    26
    Occupation:
    Fabricator
    Location:
    Florida, USA
    Balance:
    455Coins
    Ratings:
    +0 / 0 / -0
    So I just got some new 100K pots (Vishay) today thinking I may have connected them wrong and fried the old ones causing all my problems and finally got everthing working again. I'm soooo happy. I've got my actuators ordered and hopefully will be here tomorrow. I think I'm starting to see light at the end of the tunnel.

    After reviewing all the pages once more I stumbled across a couple posts where some ranting was going on. I just wanted to say that I too got frustrated at times and I have very little experience in electronics to be able to do what you guys do here. So that being said, if this is something you really want to do you will push on and make it happen as I am about to do. I know you guys have put tons of hours into this sort of project and I along with everyone else am greatly appreciative. Thanks so much!
  8. tmod2441

    tmod2441 New Member

    Joined:
    Jun 15, 2009
    Messages:
    26
    Occupation:
    Fabricator
    Location:
    Florida, USA
    Balance:
    455Coins
    Ratings:
    +0 / 0 / -0
    Arrrrgh. I just tried to program a new Atmega644-20PU and got the device missing error. So I went to program another new Atmega8535-16PI as a backup, again following the video instructions carefully and triple checking all connections. Now, without the pots connected the LCD displays 1023 for both sides. When I connect the pots the numbers do nothing. Do I need to start from scratch and just build a whole new board? It seems like whenever I attempt to program a new chip something totally different starts happening.

    Note: When I put in the 8535 that worked in the pervious post I get the same thing.
  9. kubing

    kubing Member

    Joined:
    Sep 27, 2010
    Messages:
    259
    Occupation:
    teacher, Industrial electronic programmer
    Location:
    kelantan Malaysia
    Balance:
    350Coins
    Ratings:
    +0 / 0 / -0
    impressive improvement. :yes:
  10. tmod2441

    tmod2441 New Member

    Joined:
    Jun 15, 2009
    Messages:
    26
    Occupation:
    Fabricator
    Location:
    Florida, USA
    Balance:
    455Coins
    Ratings:
    +0 / 0 / -0
    Please can anyone help me out here? I expecting to receive my two actuators today and I am discouraged that I will not be able to test them out until I can get this problem fixed. I don't know what to do and I know you guys are extremely busy and I hate to bother anyone. I have tried this weekend to fix it on my own but I haven't had any success. Can anyone help me out here? Thanks so much.
  11. Frakk

    Frakk Active Member

    Joined:
    Apr 15, 2009
    Messages:
    1,144
    Balance:
    328Coins
    Ratings:
    +4 / 0 / -0
    tmod, I feel you frustration and I hope someone can help you solve the issues.

    I know this is not a big help, but if you have no other options left, check out this thread:
    pololu-jrk-12v12-t2697.html
  12. tmod2441

    tmod2441 New Member

    Joined:
    Jun 15, 2009
    Messages:
    26
    Occupation:
    Fabricator
    Location:
    Florida, USA
    Balance:
    455Coins
    Ratings:
    +0 / 0 / -0
    Exciting day today. Discovered I had a couple of loose connections, one being the serial cable and the other was on my pots. Got my actuators in today also. Game on!!! So I have a couple of questions. Am I correct in my understanding that the KP settings adjust the response of the actuators? And, I couldn't find in the forums anything that discussed the limit switch in the actuator. Should I take any precautions with this matter? Thanks.
  13. kubing

    kubing Member

    Joined:
    Sep 27, 2010
    Messages:
    259
    Occupation:
    teacher, Industrial electronic programmer
    Location:
    kelantan Malaysia
    Balance:
    350Coins
    Ratings:
    +0 / 0 / -0
    a good actuator should have built in limit switch in there. limit switch only necessary when you use wiper..imho :)
  14. teuh

    teuh New Member

    Joined:
    Nov 24, 2010
    Messages:
    15
    Occupation:
    Fire-alarm and Security-alarm Journeyman
    Location:
    Atascadero, CA
    Balance:
    461Coins
    Ratings:
    +0 / 0 / -0
    Hello everybody,
    First point, excuse my bad english, but I'm a frenchy guy. :hi:

    I reading a lot of pages in this forum, a lot of information, troubleshooting, evolution, experiment ... :eek:
    That sure now ; I want build my own simulator !!!!! :clap:

    I very excited to see the new AMC board, perhaps I can build a 3DOF with that ?! :yippiee:

    Thank you for your work and the help you do for the community. :cheers:
  15. ScottGentry

    ScottGentry New Member

    Joined:
    Dec 9, 2010
    Messages:
    1
    Balance:
    0Coins
    Ratings:
    +0 / 0 / -0
    I have some problems with AMC board on W7. Did someone use this OS?


    --
    write my essay
  16. fermevc

    fermevc Member

    Joined:
    Jun 16, 2009
    Messages:
    126
    Occupation:
    Networking and telecomunication
    Location:
    Serbia
    Balance:
    5,956Coins
    Ratings:
    +62 / 0 / -0
    Does your AMC work on XP? :)
    AMC is unaware of the OS, IMO.
    X-Sim should work on Windows7 (I had to use compatibility mode), and the rest is up to serial comunication PC COM -> AMC.
    Either you have wrong usb2serial converter (or wrong COM port) or tons of other problems :)
    Post some details about the problem.
  17. tronicgr

    tronicgr

    Balance:
    Coins
    Ratings:
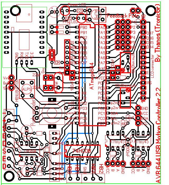
    +0 / 0 / -0
    Here is a quick preview of the new AMC controller (some lines still missing). Dimensions of the board will be about 80mm x 90mm :D

    Attached Files:

  18. Frakk

    Frakk Active Member

    Joined:
    Apr 15, 2009
    Messages:
    1,144
    Balance:
    328Coins
    Ratings:
    +4 / 0 / -0
    Good job! :clap:

    How close are you to the first functional board?
  19. fermevc

    fermevc Member

    Joined:
    Jun 16, 2009
    Messages:
    126
    Occupation:
    Networking and telecomunication
    Location:
    Serbia
    Balance:
    5,956Coins
    Ratings:
    +62 / 0 / -0
    Slick and compact :clap:
  20. Deleted member 4120

    Deleted member 4120

    Balance:
    Coins
    Ratings:
    +0 / 0 / -0
    i buy the first board
    :)