1. Do not share user accounts! Any account that is shared by another person will be blocked and closed. This means: we will close not only the account that is shared, but also the main account of the user who uses another person's account. We have the ability to detect account sharing, so please do not try to cheat the system. This action will take place on 04/18/2023. Read all forum rules.
    Dismiss Notice
  2. For downloading SimTools plugins you need a Download Package. Get it with virtual coins that you receive for forum activity or Buy Download Package - We have a zero Spam tolerance so read our forum rules first.

    Buy Now a Download Plan!
  3. Do not try to cheat our system and do not post an unnecessary amount of useless posts only to earn credits here. We have a zero spam tolerance policy and this will cause a ban of your user account. Otherwise we wish you a pleasant stay here! Read the forum rules
  4. We have a few rules which you need to read and accept before posting anything here! Following these rules will keep the forum clean and your stay pleasant. Do not follow these rules can lead to permanent exclusion from this website: Read the forum rules.
    Are you a company? Read our company rules

Tronic's AMC motor motion-controller with pwm/servo output

Discussion in 'SimTools compatible interfaces' started by tronicgr, Aug 30, 2007.

  1. egoexpress

    egoexpress Active Member

    Joined:
    Dec 13, 2006
    Messages:
    3,839
    Location:
    Germany - Frankfurt/M
    Balance:
    422Coins
    Ratings:
    +10 / 1 / -0
    ...you'll need a frame with a seat as well :)
  2. EvanF

    EvanF Member

    Joined:
    Jun 10, 2007
    Messages:
    199
    Occupation:
    Multimedia Producer
    Location:
    New Zealand
    Balance:
    423Coins
    Ratings:
    +1 / 0 / -0
    @Thanos
    Hi yes I recognised the circuit and also the 74HC08 of the KT-5198. Nice to know you've hacked a proven circuit!
    Yesterday I powered up a similar H_Bridge circuit from Ocean Controls (Kit 166V2) using the same fets and one of the FETs (Z44) blew a hole in itself with a very loud bang. And only using 12V.
    This was because the cheap PCB copper melted in 3 areas and the FETs overheated very quickly.
    So the PCB will have to be a heavier micron copper than what they use and most definitely FETs need fan cooling.

    #update#
    I discovered 3 of the 4 mosfets blown. It appears a common problem for mosfets is if one blows it tends to short across Drain-to-Gate, and then the power surge shoots up the driver circuit and the other FETs blow like dominoes. Some circuits add diodes across source-to-gate to reduce the problem. Anyway..

    A request: When you layout the H-Bridge onto PCB can you design so the Mosfets are really really easily accessible to replace, like isolated away from the rest of the circuit. The kitset design I was playing with (kit166v2) is just too tight and close and is a real pain in the #### to work with.

    This way we can easily and quickly replace them if they overheat and fail.

    EvanF
  3. egoexpress

    egoexpress Active Member

    Joined:
    Dec 13, 2006
    Messages:
    3,839
    Location:
    Germany - Frankfurt/M
    Balance:
    422Coins
    Ratings:
    +10 / 1 / -0
    We could mount them on sockets *g*

    Imho some diodes should be included in any case.

    regards, ego

    Edit: What about some Schottky diodes?
  4. tronicgr

    tronicgr

    Balance:
    Coins
    Ratings:
    +0 / 0 / -0
    Hi to all,

    Maybe its a little late for Xmas presents but I prepared lots of new things for you during these days!

    First of all I finished with the design of the new simple H-bridge motor controller! Implemented almost all of your requests, except the diodes cause I didin't know how to properly place them (EvanF please help me in this...)


    dual_simple_hbridge_photo.gif

    [​IMG]dual_simple_hbridge.pdf (190.95 KB)

    [​IMG]dual_simple_hbridge_bottom.pdf (46.33 KB)


    I prepared the layout of the simple H-bridge motor controller in such way that you can mount it directly on top of the AVR motion controller with some distance holders.
    Also I put extra holes to be able to mount on it a standard 80mm PC case fan to cool the Mosfets! And I leaved enouph space on the back of the Mosfets to place some heatsink (such as a drilled piece of aluminium) for cooling too. Just be aware to use insulating bushes and washers to ensure that there is no electrical connection between any of the FET’s as they do not sit at the same potential.
    To mount the motors wires on it I used a PCB type cable connector with bolts, and the same for the power cable from the battery.

    Here is the link to the connectors:


    You can Power it with voltages from 5Volt to 50Volt if you want, and the maximum continuous current it can handle is 49Amp if cooled well. But to reach this 49Amp rate you have to strengthen the power lines (the thick ones) with lots of additional solder!!!

    *Update: another way to strengthen the power lines is to solder thick wires like in the photo that Erich sended me:
    Beefing_Up_PCBTracks.jpg


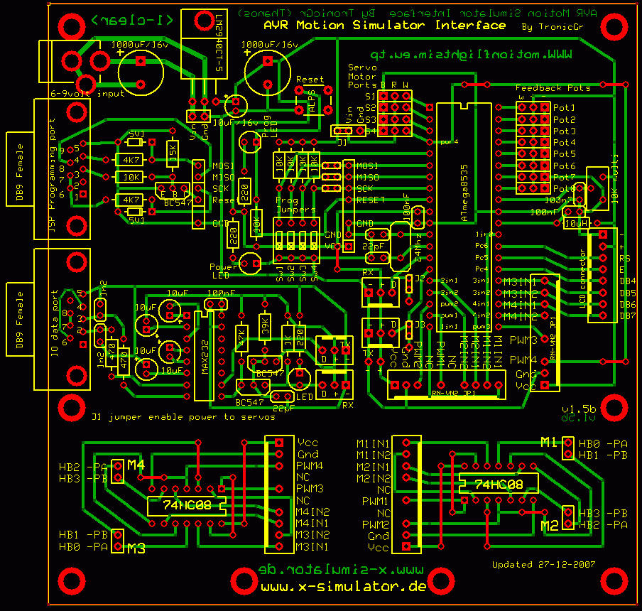
    As if this present was not enouph I also prepared a new AVR motion controller v1.5b layout that contains additional circuits to handle four external H-bridges if you own a commercial type ones:

    AVRmotionsimulatorcontroller1_5b_photo.gif

    [​IMG]AVRmotionsimulatorcontroller1_5b.pdf (375.17 KB)

    [​IMG]AVRmotionsimulatorcontroller1_5b_botttom.pdf (50.77 KB)

    [​IMG]AVRmotionsimulatorcontroller1_5b_botttom_filled.pdf (73.06 KB)


    Its the same as version v1.5 in dimensions except from the extra PCB in the bottom that contains the simple H-bridge driving circuits.



    And in case that you already ordered a AVR motion controller v1.5 layout here is a separate extension PCB that has this extra circuitry to drive four simple H-bridges:

    PWM_to_simple_hbridge_dual_photo.gif

    [​IMG]PWM_to_simple_hbridge_dual.pdf (121.09 KB)

    [​IMG]PWM_to_simple_hbridge_dual_bottom.pdf (28.12 KB)


    Wish you a great new Year!

    Best Regards, Thanos
  5. egoexpress

    egoexpress Active Member

    Joined:
    Dec 13, 2006
    Messages:
    3,839
    Location:
    Germany - Frankfurt/M
    Balance:
    422Coins
    Ratings:
    +10 / 1 / -0
    Thats brilliant, Thanos!

    Thanks alot for this wonderful x-mas present!

    Now nobody can say that making a DIY Sim would be too expensive anymore! Due to your wonderful work its affordable now for everyone to make his own simulator! Very easy and very cheap!

    Thanks again, mate! Very impressing!

    Cool that the driver is mountable to the controller and a fan is mountable too! Now we dont have to think about how to mount the fan on it ;)

    Regarding the power lines. There are PCBs with thicker copper coating. Perhaps using such PCBs could able to transport enough power without the need to put addittional solder!?

    regards
    Christian
  6. tronicgr

    tronicgr

    Balance:
    Coins
    Ratings:
    +0 / 0 / -0
    I suppose Heinz can build PCB's with thicker copper coating...?!!

    Don't forget that it's still in beta form. Building one and testing will show its true power capabilities in action! Will do that soon I hope...

    *EDIT: One thing I need to implement to protect the Mosfets from overheating (and eventually failing), is to add some sort of thermal protection cuttoff! One way to do that is to use an unused ADC port of the AVR controller to measure the temperature using a simple temperature sensor (with variable resistance output). So in case the temperature goes over a certain temperature I could shut-down the driving on the h-bridges to avoid more troubles... Just a thought!!


    Regards, Thanos
  7. egoexpress

    egoexpress Active Member

    Joined:
    Dec 13, 2006
    Messages:
    3,839
    Location:
    Germany - Frankfurt/M
    Balance:
    422Coins
    Ratings:
    +10 / 1 / -0
    Yes, Heinz has differnt raw material.

    Default coating thickness is 35µm, but he offers 70µm too.

    I hope Evan tells us where to place the diodes shortly, so I can order the layouts ;)
  8. tronicgr

    tronicgr

    Balance:
    Coins
    Ratings:
    +0 / 0 / -0
  9. EvanF

    EvanF Member

    Joined:
    Jun 10, 2007
    Messages:
    199
    Occupation:
    Multimedia Producer
    Location:
    New Zealand
    Balance:
    423Coins
    Ratings:
    +1 / 0 / -0
    Good job Thanos! Now if my order for all these parts gets here sooner I can start making and assembling. I've just been informed it will take another 10 days because they are moving premises!

    Remember to use silicon paste between the mosfet and heatsink too!

    From what I have read about H-Bridges when they fail they often go short-circuit drain-to-gate. This can put the drain voltage back onto the gate where of course it feeds back into the 74HC08, possibly blowing that section. This could be time consuming if not disastrous! It could be a good idea to add a source-gate zener diode; zeners fail short circuit and it could limit the damage in a failure! You can also add subminiature gate resistors -- which tend to fail open-circuit (like a fuse) under this overload, disconnecting the dud MosFet's gate.

    For a 24volt supply a 16V zener for each mosfet should be okay.

    [​IMG]

    #update
    Here is another place to add diodes according to http://roko.ca/articles/hbridge.php?page=3
    [​IMG]

    EvanF
  10. egoexpress

    egoexpress Active Member

    Joined:
    Dec 13, 2006
    Messages:
    3,839
    Location:
    Germany - Frankfurt/M
    Balance:
    422Coins
    Ratings:
    +10 / 1 / -0
    As I mentioned :)

    @Evan
    I am not sure if the first schematic makes sense, as it seems to me that it just bypasses the cuircuit!?

    The second schematic look way more reasonable to me.

    regards
    ego

    Edit:
    @Thanos
    long time passed since your last update on the h-bridge layout. 27.12.1007 *g*
  11. EvanF

    EvanF Member

    Joined:
    Jun 10, 2007
    Messages:
    199
    Occupation:
    Multimedia Producer
    Location:
    New Zealand
    Balance:
    423Coins
    Ratings:
    +1 / 0 / -0
    LOL no I was busy starting on my 2DOF frex design. I'll post some footage onto YouTube later tonight (my time!) if yer interested..

    RE: Zener Diodes in H-Bridge

    Numerous reasons.

    I think one of them is to keep the voltage below the rated VGS-max of the mosfet in case of a breakdown elsewhere. (Gate-Source Voltage =
    the voltage of the gate relative to the source,) The rated VGS of both FETs are 20V. If you exceed this voltage limit, you will destroy your mosfets. If you are running with a voltage higher than the rated VGS-MAX, you need to limit the VGS voltage difference. The easiest way to do this is to use Zener diodes to limit the voltage.

    2.The power FET is characteristically very susceptible to static electricity between the gate and source; therefore, the Zener will be used to combat this potential problem.

    But it is not really necessary if you know what you are doing regarding static protection and you keep your supply voltage below 20V.

    Regarding ByPass: PWM logic is 0 - 5V, in this instance I'm not sure if a 16V Zener acts as a shunt regulator, and maybe it won't even conduct at 5V anyway?, I dunno enough about Zeners to say for sure, but Nchannel mosfet switch when voltage is greater between the Gate and Source threshold and Pchannel mosfet switch when the voltage at Gate is less in comparison. Maybe this helps understand why the Zeners are there.

    EvanF
  12. tronicgr

    tronicgr

    Balance:
    Coins
    Ratings:
    +0 / 0 / -0
    :D :lol:

    Anyway, I think I found a proper way to mount the protection diodes (or zeners) and will update the PCB as soon is possible (thanks Evan).

    In general there are many things to consider while designing an H-bridge. And its not an easy task for sure if we talking for high amper rates!

    Thanks for your help too Ego.

    Regards, Thanos
  13. EvanF

    EvanF Member

    Joined:
    Jun 10, 2007
    Messages:
    199
    Occupation:
    Multimedia Producer
    Location:
    New Zealand
    Balance:
    423Coins
    Ratings:
    +1 / 0 / -0
    Good job Thanos! Now maybe ego can leave me alone so I can get back to working on my *time machine* :)
  14. egoexpress

    egoexpress Active Member

    Joined:
    Dec 13, 2006
    Messages:
    3,839
    Location:
    Germany - Frankfurt/M
    Balance:
    422Coins
    Ratings:
    +10 / 1 / -0
    You can bet, that we are ;)
  15. egoexpress

    egoexpress Active Member

    Joined:
    Dec 13, 2006
    Messages:
    3,839
    Location:
    Germany - Frankfurt/M
    Balance:
    422Coins
    Ratings:
    +10 / 1 / -0
    Here's the V1.5 :freude:

    [​IMG]
  16. EvanF

    EvanF Member

    Joined:
    Jun 10, 2007
    Messages:
    199
    Occupation:
    Multimedia Producer
    Location:
    New Zealand
    Balance:
    423Coins
    Ratings:
    +1 / 0 / -0
    Man that was fast! At that turnaround time and at this time of year, did you etch it yourself?
  17. egoexpress

    egoexpress Active Member

    Joined:
    Dec 13, 2006
    Messages:
    3,839
    Location:
    Germany - Frankfurt/M
    Balance:
    422Coins
    Ratings:
    +10 / 1 / -0
    No, you already know who etches the pcbs for me.
    Regarding the shipping tag it was sent on monday 24.12.07 moring ;)
  18. ElektronikJack

    ElektronikJack Member

    Joined:
    Sep 15, 2007
    Messages:
    83
    Occupation:
    Techniker Elektronik
    Location:
    Germany Itzehoe
    Balance:
    - 40Coins
    Ratings:
    +0 / 0 / -0
    My Motion Simulator:
    DC motor
    h-Bridge

    hello Thanos,

    please take a look on my simulator project !! (sorry it's in german)

    http://www.x-simulator.de/forum/beschre ... -t717.html

    i working a long time on a high power brifge. do you working on the
    dual_simple_hbridge.pdf (190.95 KB) from the 27.12.2007, 09:56 ??

    then you need a high side extra 12V power supply to switch the high side N-Fet complete. or are you using the variante with the sorce of the p-fet at the + supply ? i try the Bridge Conrtroller HIP5080 but kill some Fets.
    Now i get very cheap high Power Modules (take a look on my pics)

    please take a look on my sim. i using wiper motors, but i connecting
    10 turn poti to the motor axis !! So you get fast movments.
    is your AVR Controller fast enough to controll 2 to 4 motors with
    PWM ,reading ADC voltage calculating the difference and controlling
    the directions and PWM signals ??

    if YES i whant to use your controller Software for my SIM !
    I have some Mega16 to try this.

    bye and
    a happy new year !!

    Dirk
  19. egoexpress

    egoexpress Active Member

    Joined:
    Dec 13, 2006
    Messages:
    3,839
    Location:
    Germany - Frankfurt/M
    Balance:
    422Coins
    Ratings:
    +10 / 1 / -0
    Hi Dirk

    Although Thanos started interfacing the RN-VN2 Dual motor from robotikhardware.de and he managed to design a universal h-bridge adapter, which he already added to his v1.5 layout, he currently is designing a DIY H-bridge driver which is based on the simple-H driver design and uses IRFZ44 Transistors.
    With this little driverboard up to 49A will be possible, if cooled.

    Currently we are struggling with where to put the additional diodes (Schottky or Zener) to prevent back EMF (Kurzschlussstrom wenn motor in der alten Richtung weiterdreht, während der Controller andere Richtung vorgibt)

    Do you have an idea where to put the protection diodes in this circuit?

    [​IMG]

    ...mit 16 bzw 32 bit USO Auflösung solltest du Thanos proportionalen code eigentlich nicht mehr benötigen. Oder etwa doch? Gibts noch andere Gründe?

    regards
    Christian
  20. EvanF

    EvanF Member

    Joined:
    Jun 10, 2007
    Messages:
    199
    Occupation:
    Multimedia Producer
    Location:
    New Zealand
    Balance:
    423Coins
    Ratings:
    +1 / 0 / -0
    Nice work ElectronikJack,
    I don't understand German but your pix tell the story. I like your motor shaft/pot setup too.

    @ego
    I think claiming 49amp for the H-Bridge using the Z44 as the lowest Current denominator is a bit ambitious, there are other factors at play, even the PWM Freq has bearing on it. But at the least maybe at stall loading and for a very brief second it may survive the stress. 49amp max sounds good though, a nice goal to aim for!

    EvanF