1. Do not share user accounts! Any account that is shared by another person will be blocked and closed. This means: we will close not only the account that is shared, but also the main account of the user who uses another person's account. We have the ability to detect account sharing, so please do not try to cheat the system. This action will take place on 04/18/2023. Read all forum rules.
    Dismiss Notice
  2. For downloading SimTools plugins you need a Download Package. Get it with virtual coins that you receive for forum activity or Buy Download Package - We have a zero Spam tolerance so read our forum rules first.

    Buy Now a Download Plan!
  3. Do not try to cheat our system and do not post an unnecessary amount of useless posts only to earn credits here. We have a zero spam tolerance policy and this will cause a ban of your user account. Otherwise we wish you a pleasant stay here! Read the forum rules
  4. We have a few rules which you need to read and accept before posting anything here! Following these rules will keep the forum clean and your stay pleasant. Do not follow these rules can lead to permanent exclusion from this website: Read the forum rules.
    Are you a company? Read our company rules

AMC Compatible H-Bridge

Discussion in 'Motor actuators and drivers' started by Frakk, Mar 3, 2010.

  1. pathetic

    pathetic Member

    Joined:
    Jul 5, 2009
    Messages:
    62
    Balance:
    - 38Coins
    Ratings:
    +0 / 0 / -0
    ok i thought maybe u draw then forgot to erase :) i am going on then.
  2. pathetic

    pathetic Member

    Joined:
    Jul 5, 2009
    Messages:
    62
    Balance:
    - 38Coins
    Ratings:
    +0 / 0 / -0
    one more thing
    did you connect all the gnds?
    or the circuit has 2 gnds
    one for 5v and one for 12v ?
  3. Frakk

    Frakk Active Member

    Joined:
    Apr 15, 2009
    Messages:
    1,144
    Balance:
    328Coins
    Ratings:
    +4 / 0 / -0
    All grounds should be connected if a battery is used for 12V. If you use only one power supply (PC psu for example) you don't need to.
  4. pathetic

    pathetic Member

    Joined:
    Jul 5, 2009
    Messages:
    62
    Balance:
    - 38Coins
    Ratings:
    +0 / 0 / -0
    i will use 12v 12.5A s.powersupply for motors , and another 5-9V supply for AMC board. The 2110s 5v will come from amc board 5V pin. So i think i must seperate the gnds ?
  5. Frakk

    Frakk Active Member

    Joined:
    Apr 15, 2009
    Messages:
    1,144
    Balance:
    328Coins
    Ratings:
    +4 / 0 / -0
    All grounds should be connected.
  6. willynovi

    willynovi Member

    Joined:
    Feb 13, 2009
    Messages:
    64
    Location:
    Argentina
    Balance:
    354Coins
    Ratings:
    +2 / 0 / -0
    Hi Frakk, I´m searching here in Argentina where to get the IR2110, I think it´s the right choice.
    I was reading some app notes about IR2110. As soon I get those IC I will make some experiments.
    I´ll be alert for news from you.

    regards
  7. Frakk

    Frakk Active Member

    Joined:
    Apr 15, 2009
    Messages:
    1,144
    Balance:
    328Coins
    Ratings:
    +4 / 0 / -0
    Hello,

    I am glad you guys are building it too! On my prototype I have removed the small resistors to the IR2110 High and Low inputs, just to let you know. I also added the LED's for direction as you can see. Once I finalize the circuit I will update the schematic accordingly.

    I didn't have time to take proper measurements of the top mosfets' Vgs, I can only use the scope with reference to ground. Trying to measure Vgs for the top will short the source right to ground. Pretty sparks, but they're not worth it! :D

    1PWM-2Vg.jpg

    The bottom PWM signal has noise on the high level which needs to be investigated. It might have been the circuit or some other source.
    Vgate is not a good representation of Vgs because it is referenced to ground and not the source, therefore voltage levels are not relevant.

    Vgate.jpg

    Gate voltage zoomed in to measure rise-time. Again, voltage levels are not relevant, the small ripple before the rise needs further investigation.

    So far I am happy with the results, the turn-on time looks pretty good, but I will not jump into any conclusion until I take proper measurements.
  8. willynovi

    willynovi Member

    Joined:
    Feb 13, 2009
    Messages:
    64
    Location:
    Argentina
    Balance:
    354Coins
    Ratings:
    +2 / 0 / -0
    hi Frakk, I´ve found some electronic supliers here in Argentina that could sell me IR2110, I´m doing some contact.

    I found a schematic that is similar to yours you have post first. I´m working on a FFB driver for my DIY steering wheel so this could work.
    It has current limitation and opto isolation, with very little changes you can make it compatible with AMC.

    [​IMG]
  9. Frakk

    Frakk Active Member

    Joined:
    Apr 15, 2009
    Messages:
    1,144
    Balance:
    328Coins
    Ratings:
    +4 / 0 / -0
    IMO current limit and optical isolation is not needed. I design this circuit with low cost and simplicity in mind. The driver IC already provides a level of isolation, a fuse is already implemented to limit the current. Also, different mosfets can be used with the IR2110, so it is really up to the end user how much current they want. It makes sense not to buy mosfets, wires and fuses for 50A if 15A is more than sufficient.

    If anyone wants to implement optical isolation and current limit, it will be pretty easy to add on the schematic.
  10. willynovi

    willynovi Member

    Joined:
    Feb 13, 2009
    Messages:
    64
    Location:
    Argentina
    Balance:
    354Coins
    Ratings:
    +2 / 0 / -0
    You are right, I shust post the schematic to take it as a reference. I´ll build this one for my FFB driver because I need current feedback to know the steering torque.

    regards,
  11. Senetor

    Senetor Member

    Joined:
    Oct 23, 2008
    Messages:
    90
    Location:
    Australia
    Balance:
    595Coins
    Ratings:
    +1 / 0 / -0
    Frakk

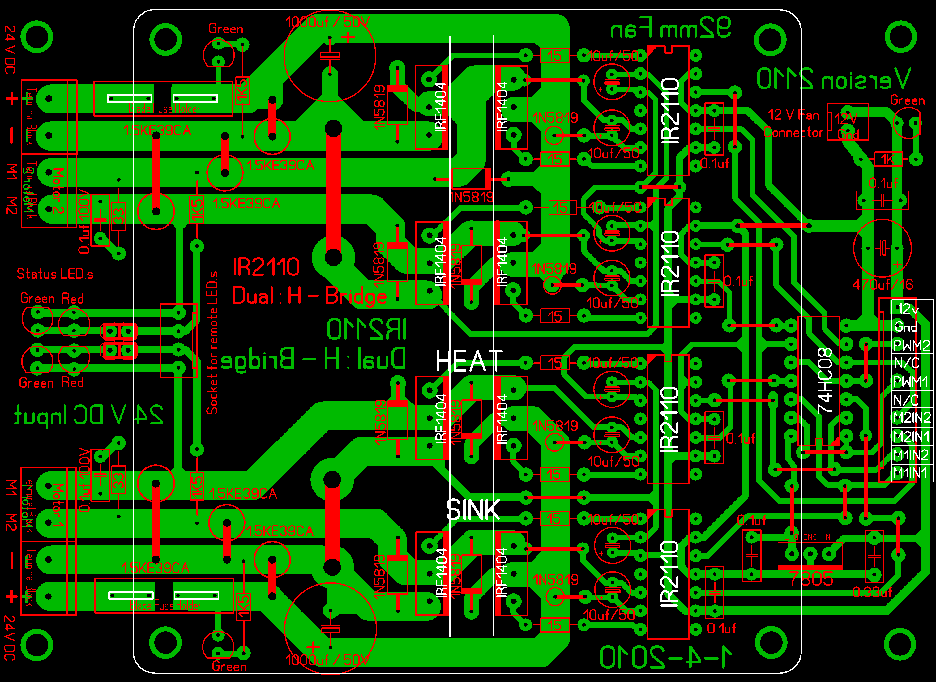
    Here is my version of the IR2110 Dual H-Bridge.

    IR2110 Dual H-Bridge.GIF

    And the AMC USB Controller that goes with it.

    AMC USB.GIF

    Senetor.
  12. Frakk

    Frakk Active Member

    Joined:
    Apr 15, 2009
    Messages:
    1,144
    Balance:
    328Coins
    Ratings:
    +4 / 0 / -0
    Good job! Although I have a different vision of the circuit, this a very good version. The thick PCB traces will handle about 10A continuous which is enough for most people. You should post the AMC circuit in its thread too! Do you plan on building them?

    Everyone please note that the H-Bridge is still under testing and there will be changes to the schematic.
  13. pathetic

    pathetic Member

    Joined:
    Jul 5, 2009
    Messages:
    62
    Balance:
    - 38Coins
    Ratings:
    +0 / 0 / -0
    Senator have u tried that circuit with 12 v wiper motors? Something was wrong with our Half bridge IR2110 circuit today, it didnt worked with 5v and 5V H or L in.
    after changing it to 12volt and giving 12 volt H or L in it worked... Tests are going on i will add infos soon
  14. Frakk

    Frakk Active Member

    Joined:
    Apr 15, 2009
    Messages:
    1,144
    Balance:
    328Coins
    Ratings:
    +4 / 0 / -0
    The driver won't work with 5Vcc. You can connect 5V to the digital side Vdd and Vss and have 5V inputs, but the driver side needs at least 10V I believe.

    Senator, I noticed the PCB is for 24V and you included 15V zeners across gate-source. This will not work. Zeners will blow in seconds after you start driving the gate with 24V. Also consider that 2 fully charged batteries will be about 27-28V. The IR2110 has an absolute maximum Vcc of 25V as per the datasheet.

    As of now, the circuit will work up to 20V (Mosfet Vgs limitation) without the gate-source zeners. Anything above 20V will damage the transistors and blow the zeners. Anything above 25V could damage the IR2110's.

    I will continue testing and make sure the circuit is bulletproof with 2 car batteries.
  15. Senetor

    Senetor Member

    Joined:
    Oct 23, 2008
    Messages:
    90
    Location:
    Australia
    Balance:
    595Coins
    Ratings:
    +1 / 0 / -0
    Frakk, I have powered the IR2110's with 12V and removed the zeners.

    IR2110 Dual H-Bridge.GIF

    Senetor.
  16. pathetic

    pathetic Member

    Joined:
    Jul 5, 2009
    Messages:
    62
    Balance:
    - 38Coins
    Ratings:
    +0 / 0 / -0
    I ve draw two pcbs for my hbridge. First is based on Frakk's schematic and the other is mono hbridge version of tronic's.
    I've not used them yet. I will add infos after testing.

    Attached Files:

  17. ru.null

    ru.null Member

    Joined:
    Feb 24, 2010
    Messages:
    46
    Occupation:
    Petrol stations tech support
    Location:
    Russia, Rostov-on-Don
    Balance:
    290Coins
    Ratings:
    +0 / 0 / -0
    Hi Adam!
    Any news?
  18. Frakk

    Frakk Active Member

    Joined:
    Apr 15, 2009
    Messages:
    1,144
    Balance:
    328Coins
    Ratings:
    +4 / 0 / -0
    I don't have any news unfortunately. I am getting really busy in school and other projects, no time for testing and I also don't have the equipment here at home. In a month I will finish, but I still won't have the equipment to work with. I also have other obligations to take care of and with all these unforeseen circumstances it is not likely for me to make progress in this matter.

    I kindly apologize to those whose progress depends on me. Please check out the HPMhb-150A sticky thread, it is a 150A bridge that has been under development for a while.

    Regards,

    Adam
  19. pathetic

    pathetic Member

    Joined:
    Jul 5, 2009
    Messages:
    62
    Balance:
    - 38Coins
    Ratings:
    +0 / 0 / -0
    I finally finished the IR2110 mosfet hbridge. It is working perfectly :)

    I only have one problem. When i move the slider in the profiler motor change position and stops normally, but sometimes the pot value not at exact place that it should be. So the motor should move a bit but can not manage. So the leds starts to blink (at 1:15 in the video below). I think the problem is related to pot because of the poor gear ratio. And also the kp settings can cause this. I will make more tests soon.

    Anyway i am happy with the result because i could take about 8Ampere both ways without any heat :)

    http://www.dailymotion.com/video/xd78x8_tigsimulator-ir2110-hbridge_tech
  20. Frakk

    Frakk Active Member

    Joined:
    Apr 15, 2009
    Messages:
    1,144
    Balance:
    328Coins
    Ratings:
    +4 / 0 / -0
    Don't assume it is working perfectly before you make it work...:D Without any load it will run fine.

    On the other hand, there are a lot of things that can go wrong during higher loads and especially when you switch direction rapidly. Under these conditions everything matters.

    From the brief testing I did before I wouldn't say it works perfect, I seen some weird behaviors on the scope that could fail the circuit. All these small things need to be addressed otherwise there will likely be problems down the road. As I said before I won't be able to make these corrections or testing and the circuit is AS-IS, use it on your own risk.

    Your pot jittering in one spot is due to the AMC. It is a P only controller and there will ALWAYS be an offset error in the position. A better pot can help, but the problem will remain.